Subgeneric classification of Linaria (Plantaginaceae; Antirrhineae): molecular phylogeny and morphology revisited

Document Type : Original Research Papers

Authors

1 School of Biology University of Tehran

2 Department of Biology, Faculty of Science, University of Bu-Ali Sina, Hamedan, Iran

3 Biodiversity Research-Systematic Botany, Department of Biology I, Ludwig-Maximilians Universität München, Menzinger Str. 67, D-80638; and GeoBio-Center LMU, München, Germany

Abstract

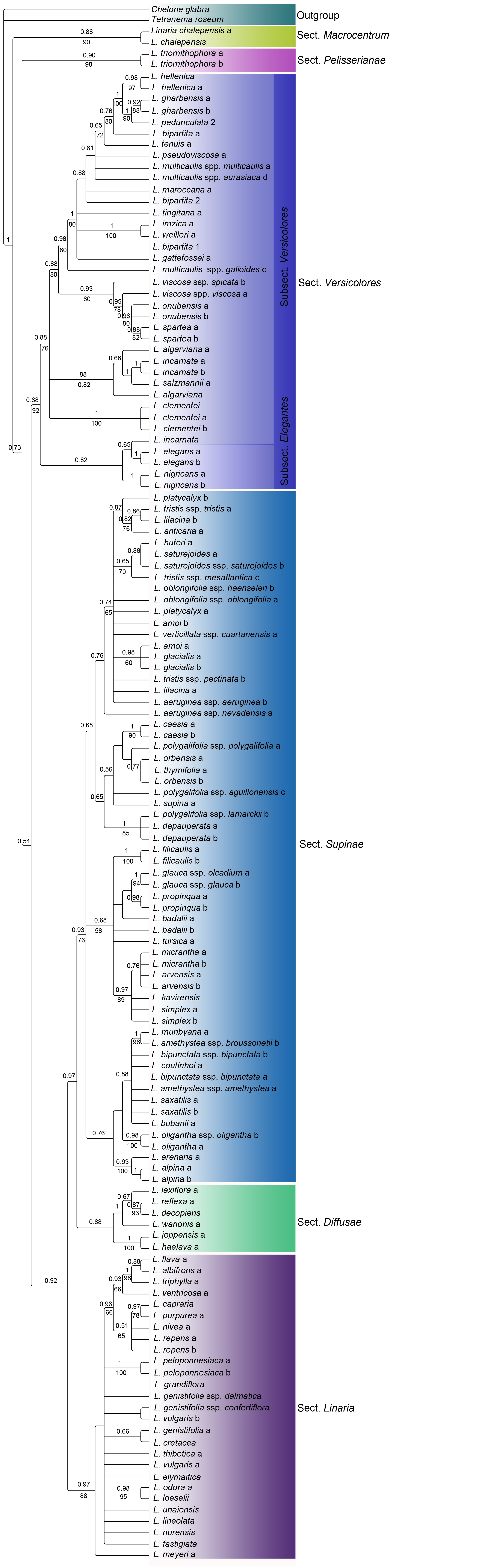
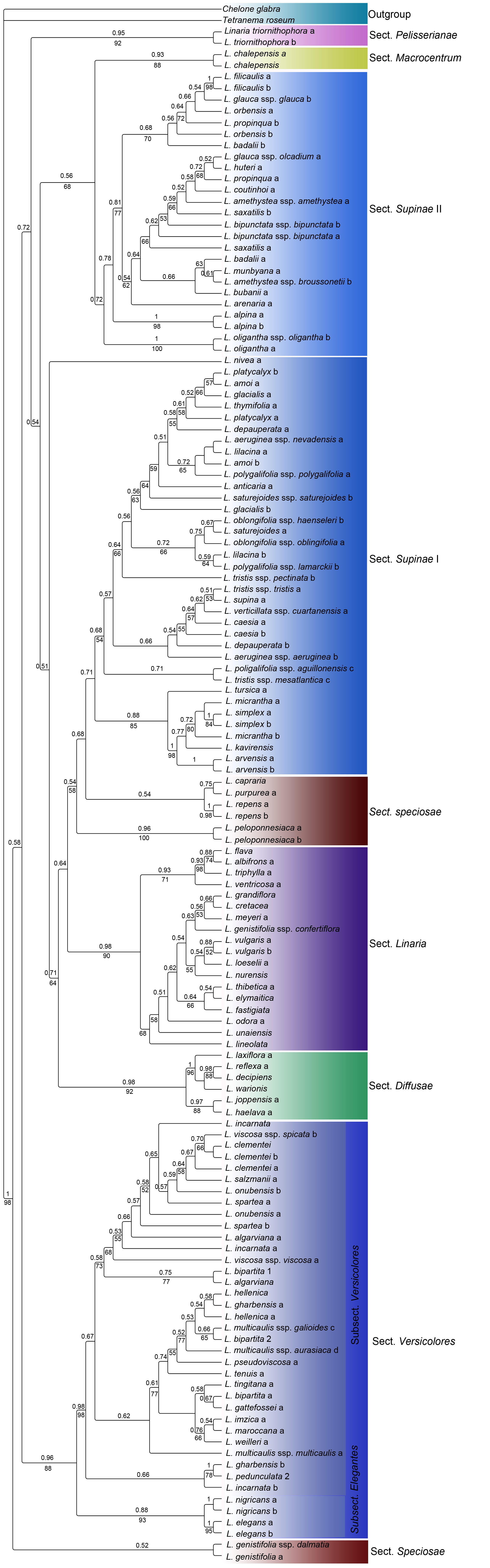
Linaria Mill. (Plantaginaceae) with about 160 spp. is the largest genus of the tribe Antirrhineae. We conducted phylogenetic analyses of nuclear ribosomal DNA internal transcribed spacer region (ITS) and chloroplast DNA (rpl32-trnL) sequence data to test the monophyly of currently recognized sections in Linaria. For this purpose 86 species representing seven sections of Linaria and one species of Nuttallanthus along with representatives of four outgroup taxa of tribe Antirrhineae were analyzed. Phylogenetic analyses using Maximum Parsimony and Bayesian Inference reveal Linaria-Nuttallanthus as a monophyletic group composed of seven supported major clades that match partly with the current subgeneric treatment of the genus. Following sections are recognized here: Macrocentrum, Lectoplectron, Pelisserianae, Versicolores, Supinae, Diffusae, and Linaria. Based on our results sect. Linaria is expanded to include sect. Speciosae and some members of sect. Diffusae. A diagnostic key to sections and subsections of Linaria according this revised classification is presented. Our results indicate that seed features provide some synapomorphies for the main clades of Linaria, but their importance should be cautiously evaluated. In the case of winged and discoid seeds versus oblongoid ones, although the former seems to be the advanced state, it has been evolved independently in several sections/clades, i.e. Pelisserianae, Supinae, and Linaria. We propose major changes in circumscription of sect. Linaria which now embraces also some representatives with oblongoid seeds formerly assigned to sects. Diffusae and Speciosae.

Keywords

Main Subjects